printf() 的使用
printf() 和 scanf() 函数是C语言中的输入/输出(I/O)函数。
最初,C把输入输出的实现留给了编译器的作者,这样可以针对特殊的机器更好地匹配输入输出。后来考虑到兼容性问题,各编译器都提供不同版本的printf() 和 scanf()。
printf() 函数
printf() 转换说明
printf() 函数打印数据的指令要与待打印数据的类型匹配,转换说明(conversion specification)指定了如何把数据转换成可现实的形式,部分转换说明如下:

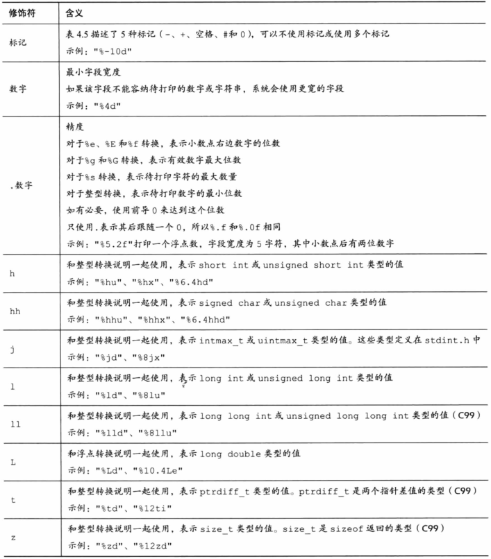
printf() 转换说明修饰符
在%和转换字符之间插入修饰符可修饰基本的转换说明。如果要插入多个字符,其书写顺畅应该与下表中的顺序相同,不是所有的组合都可行。


